建筑熱工設計分區的依據
建筑熱工設計分區是根據建筑熱工設計的要求進行氣候分區。所依據的氣候要素是空氣溫度。以最冷月(即1月)和最熱月(即7月)平均溫度作為分區主要指標,以累年日平均溫度不大于5℃和不小于25℃的天數作為輔助指標,進行劃分。
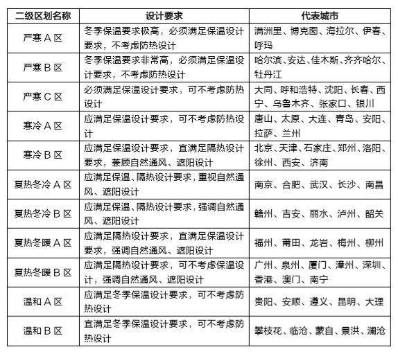
建筑熱工設計分區詳情
全國目前劃分為5個一級大區,即:嚴寒地區、寒冷地區、夏熱冬冷地區、夏熱冬暖地區、溫和地區。
但由于我國地域遼闊,每個熱工一級區劃的面積非常大。例如:同為嚴寒地區的黑龍江漠河和內蒙古額濟納旗,最冷月平均溫度相差18.3℃、采暖度日數HDD18相差4110。對于寒冷程度差別如此大的兩個地區,采用相同的設計要求顯然是不合適的。
因此2016年住建部發布的新《民用建筑熱工設計規范》GB50176-2016將5個熱工設計一級分區,按照采暖度日數HDD18和空調度日數CDD26的不同,進一步細分為11個二級子區,詳情見下表(為便于閱讀,此處不再放具體劃分指標范圍):

建筑熱工設計分區的意義
選擇合適的建筑節能系統是保障居住者生活質量、提升建筑節能率、減少資金投入的重要舉措。其中建筑熱工分區就是我們建筑節能設計解決方案中重要的參考標準,建筑熱工設計分區的目的是使民用建筑熱工設計更科學合理的與地區氣候相適應,保證室內基本的熱環境要求,符合國家節約能源的方針。同時,也為地方節能設計標準提供制訂依據。
臥牛山節能根據我國市場現狀及建筑節能理論基礎,從多重維度因素考量,精心設計,可提供滿足所有熱工分區的建筑節能設計方案,并提供業內出眾的全項目生命周期專業化系統服務。
掃描關注
東方雨虹官方微信
隨時了解最新資訊
掃描閱讀
東方雨虹電子月刊